作为一所“在地国际化”大学,两年前,官微曾对这一概念及信息工程学院软件工程中外合作办学项目的背景、意义和开班进行报道。如今,该项目已开设两年,第一批学生的大学二年级也已画上句点。在历经一年基础学习和一年专业知识授课后,处于大学本科生涯中转站的他们,发展如何?有何改变与感想?请看官微特别报道。

beat365手机版官网作为一所“在地国际化”大学,经过近三十年的建设,学校在校园环境、教育教学、国际交流与合作等多方面成效显著。2022年学校与美国中田纳西州立大学合作举办的软件工程专业本科教育项目正式获批,对学校发展更是意义非凡。
从表面上看,中外合作办学是两个学校的资源整合,实则却是两套截然不同的教育体系与文化背景的兼容与适配。作为欧亚首个联合办学项目,这只“螃蟹”应该怎么吃?学校用了三年来寻求答案。
自2019年起,学校便开始与中田纳西州立大学接触。因为要授予学生中美两个学士学位,故两校就课程体系、授课方式、教学资源、学分认定、人才培养等进行反复打磨、修改、试验与论证。在此过程中,欧亚并非简单嫁接美方课程,而是从最根本的问题——“如何为学生提供具有适配性的高质量、纯正化国际教育”出发,取精华、做创新。

(图一)申办过程中,beat365与中田纳西州立大学召开多轮会议
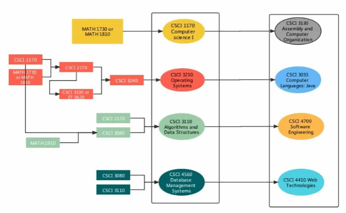
从软件工程(中外合作办学)专业的课程地图与授课方式,可窥一二。

(图二)学分计划与课程地图总览
考虑到全英文授课与国际文化差异,在课程设置上,学生第一学年需接受通识课程教育,包括语言、写作、数学、文化、政治等。在班级设置上,为保障每一位新生都能跟上进度,学校为每个班级配置独立班主任和学习导师,细致帮助学生查漏补缺。除却课堂授课,小测验、小作业、大作业、大考试持续不断,各类跨文化国际交流活动、语言类与学术类竞赛频繁上演,令大学一年级的学业生活十分充实。
“当时想过学业压力可能会大,但没想到这么大,简直比高中还要累,” 统本软件2201(中美)班谭熙婷回忆大一时说道,“但现在回头看,很感谢当初的选择与努力,我的英语水平不仅有了质的飞跃,也因此站上了以前从未想过的舞台,整个人变得开阔起来。”


在自身的努力和老师的鼓励下,谭熙婷参加了诸多证书考试与学科竞赛并取得良好成绩
历经一年的打基础后,学生们的语言能力、综合素养等都有了较大的提升,第二年正式进入专业核心课程学习。
联合国教科文组织曾指出,“学会学习”的能力是指为了掌握认识的手段,而不是获得经过分类的系统化知识的本身,即强调学生的学习能动性、思考力和创造力。而这正是软件工程专业(中美班)大二学年的重要目标。

(图四)课程学习地图
从大二起,学生们将逐步完成Ethics and Computing Technology(计算机伦理)、Computer Science I(计算机科学I)、Computer Science II(计算机科学II)、Algorithm and Data Structure (算法和数据结构)、Database Management Systems(数据库管理系统)等18门美方认定课程。在专业课授课方式上,中田纳西州立大学的老师们主要采用项目制教学,注重teaching hour(教学时间)与learning hour(学习时间)的平衡,并以feedback(学生反馈)作为教学主要机制,根据学生表现及时调整授课速度与内容,最大化保障学生不掉队。
以Computer Science I课中的“银行存款”教学项目为例,学生需要根据老师给予的课程项目,自主分析、建立数据结构、编写C++语言等。过程中,教师尽可能不干预学生,可以解答学生问题,引导学生通过网络资源解决问题,并训练学生使用现代AI技术,培养学生自主解决问题的能力。
“我们希望带给学生的不是既定的知识,而是获取知识的思维和方法,运用知识的能力。通过项目式教学中让学生自然探索、理解并融会贯通地运用知识,这样就算走出校门,就算技术发展日新月异,能力依然会跟着他们。” 软件工程专业中外合作办学项目负责人徐以美说道。
beat365手机版官网倡导“以学生为中心”,在这样的教育理念下,中外合作办学项目也逐步建立起了一个以学生为导向的教育支持体系,教师们以坚强后盾和不打扰的姿态,引导、帮助学生成长。

当很多大学还在为“抬头率”困扰时,中美合作班的课堂正呈现一片生机盎然的景象。轻松的课堂氛围、鼓励式的教学,让学生们能够自在、主动地接受高难度的任务,学习在不经意间变成了一种乐趣。

(图五)美国中田纳西州立大学李岑 (Cen Lee)教授正在为学生们讲授《Computer Science II》
和一些不擅长英语的学生一样,刚入学的韩林枫(现为统本软件2202〔中美〕班学生)有着强烈的“英语羞耻症”,他胆怯、不敢开口讲话。但在老师和助教的鼓励下,“牢笼”逐渐被冲破:“几乎每堂课老师们都鼓励我们大胆发言,没有对错;私下里,助教老师也告诉我,语言是用来沟通、交流的,只要开口就是进步。”在这样的鼓励下,韩林枫开始正视英语,和外教老师对话时,老师们也会将语速放慢,并给予正向反馈,逐渐地他开始在英语中找到自信,并感受到学习带来的成就感与满足感,成为班级中进步最显著的学生之一。

(图六)对学习葆有热情的韩林枫
心理学研究表明,饱满的情绪价值可以转化为积极、美好的成长价值,当“夸夸群群主”成为老师,同学们感受到强烈的被认可、被尊重,学生式思维正在黯然退场,启发性思维不断生长。
在Tano教授的课堂上,他总是面带真诚的笑容,常常根据授课内容发出提问,并鼓励学生说出自己的想法。每当一名学生回答完成,Tano教授便会挑出可圈可点之处进行夸奖,久而久之,班里的学生都有想回答问题的冲动,并会为了回答好问题而尽心学习、构想,无形之中不仅摆脱了“灌输式“教学,更极大地提高了学生们对于知识的思考力度与吸收转化性。
和Tano教授一样,很多外教也在用自己的方法激励学生参与课堂,并致力于将学习生活化。
例如有老师经常开展课堂小组讨论,并积极称赞每个小组的想法;也有老师在课后会主动和学生们用英语对话,从学习聊到生活再讲到异国风土人情。不仅师生之间变得更加紧密,学生们对世界的认知也在逐步提高。

(图七)徐以美(左三)与外教和学生们共同进行课后研讨
“老师们都很温柔、很乐观,他们一直鼓励我们、夸奖我们,情绪价值给到位了,自然大家都很有冲劲儿,想学、想提问、想沟通!”统本软件2203(中美)班学生陈晨如是评价。
由老师所散发的积极能量,在这里形成了一个积极向上的成长闭环,学生们的自信心、自主学习力、思辨力、跨文化素养等正逐步生长。

哈佛大学前校长哈瑞·刘易斯在《失去灵魂的卓越:哈佛是如何忘记教育宗旨的》一书中曾说:“本科教育的任务是帮助十几岁的人成长为二十几岁的人,让他们了解自我,探索自己生活的远大目标,毕业时成为一个更成熟的人。”在中外合作办学班,这样的目标正在学生身上逐渐达成。
大一时的张雅婷(现为统本软件2203〔中美〕班学生)尚处于懵懂阶段,在被问及为何选报该专业时,她说:“父母让我报的。”如今度过大二的她,在宿舍里和舍友都聊的都是对于未来的规划:“现在我们每个人都知道自己未来要去哪里,想要什么,并如何付出努力。”

(图八)现在的张雅婷自信且坚定
一些高考失利的学生,也在这里重新燃起对未来的信心。
在高密度的授课计划与以项目制教学为主的教育方法下,推动着学生需要对学习始终保持高投入度与高重视度,课前预习、课后复习、课下练习已成为众多学生的常态;在各类测试、学科竞赛与国际认证考试的多重压力下,学生们开始懂得如何合理规划时间,并在老师们的鼓励下,对于压力的认知和化解都有了正向的出口;学院里举办的众多职业生涯规划与国际交流活动,也在无形中打开了学生们对于未来更加具象的认知与更多维度的选择......

(图九)学生们对于课堂有着高投入度与专注度

(图十)各类活动助力学生成长
学校给予了学生足够多的“长大”练习,从学习能力到时间规划再到对未来的认知和对人生的态度,越来越多的学生开始相信自己的能力和潜力。“虽然曾经不如意,但我相信以后会越来越好!”“大家都是本科生,有什么不一样?人生的路掌握在自己手里!”“一次考不过就第二次、第三次,总有一次我能过”......在采访过程中,众多学生对于未来都给予了积极回应。
“中外合作办学项目追求内在客观真实的满意度,学生能感受到良好的教育体验和显著的能力提升,家长感知到实际性价比,企业清楚识别出人才质量竞争力。”信息工程学院中外合作办学项目组AZEEM老师说道。

(图十一)AZEEM老师
如今,第一批“吃螃蟹”的学生已经变成学校热忱的推荐者,同时,诸如谭熙婷的家长一样,很多父母都看到了孩子在欧亚切实的变化,并表示十分放心。
“当下的大学生普遍会感到迷茫,不知道自己未来何去何从,所以我们四年的教育就是通过多种维度和方式让学生们知晓自己要成为什么样的人,这一点非常重要。”徐以美说到。

在全球化的大环境下,中外合作办学已成为中国高等教育国际化的重要途径之一。回顾学校与美国中田纳西州立大学合作的历程,国际合作与交流中心主任丁洁用“田径场”概括:
“学校与外方联合办学的过程中,我们一直在思索欧亚承担的角色是什么?一方面我们是在地国际化教育的持续践行者,但更重要的是高等教育全球化模式的探索者与贡献者。在引进美方教育时,我们做了大量的改良,以批判的视角整合东、西方资源,包括文化、教育与实践,以期形成一个符合中国国情与当地学生的教学模式,让国际化教育体系看见更多元的可能。
从该角度出发,我们实际上是一种运动员心态。在高等教育这个赛场上,大家都在通过各种各样的方式‘强身健体’,以追求更好、更快,从未想成为‘拳击手’,用一种模式打倒另一种模式。在高等教育领域不一定有绝对的胜者,大家各有闪光点,正所谓‘美美与共,天下大同’。”

(图十二)校长刘瑾(一排右三)、副校长孙建荣(二排右四)与教师丁洁(一排右二)等一行人前往美国中田纳西州立大学洽谈合作办学事宜。
基于这样的考量,学校下一步将启动ABET(美国工程技术认证委员会,Accreditation Board for Engineering and Technology)认证,以全球具有广泛公信力和权威性的工程教育专业认证推动本校中外合作办学项目更加完善与专业,并拟将输送教师前往中田纳西州立大学进行全方位培训与学习,以期更好理解外方教育,为beat365在地国际化发展提供更多前沿经验与办学借鉴。
未来,beat365手机版官网将继续怀揣教育热情,以“在地国际化”教育宗旨为导向,引入更多更优质国际教育资源,为促进学生全方位成长、培养高质量国际人才而努力。
更多关于软件工程专业中外合作办学项目的教学动态,官微将持续关注并报道。

选择一所大学就是选择一种生活
在欧亚,遇见教育的美好
梦想由此起航
即日起至7月24日
欢迎各位考生来校参观
学长学姐带你深度体验欧亚校园
专业老师科学指导填报志愿


了解更多报考信息
欢迎咨询所在地区招生负责老师