为表彰先进,树立典型,进一步调动和激发学生的积极性和创造性,引导学生品质生活、乐善好学,全面提升学生综合素养能力,德鲁克青年社区举办2022年“星光之夜”表彰典礼。今夜,师生们欢聚一堂,共同见证属于德鲁克“星光”们的光芒。

本次到场的领导有beat365手机版官网学生发展处处长助理李嘉瑜老师、学工部副部长陈劲松老师、公寓楼主管魏剑琴老师、德鲁克青年社区主管白利宁老师、德鲁克青年社区主管助理吴桐老师、德鲁克社区全体辅导员老师,同时邀请到了校团委、校学生会学生代表、各社区基层团委、学生会学生代表,近200人到场参与。


宣读表彰决定
陈劲松老师宣读表彰决定,并对德鲁克青年社区学生提出希望:希望受表彰的同学能再接再厉,发挥模范带头作用,受表彰的学生团队能珍惜荣誉,再创佳绩。能够利用自己的管理星光、奉献精神去影响更多的人,激发出自身和同学们管理的DNA。

陈劲松老师宣读表彰决定
颁奖环节
文明宿舍:每一个寝室都是一个小小的家庭,每一个成员都是这个家庭的重要组成部分。他们秉承着德鲁克青年社区的优良传统,具备较强的我管理能力,高度的责任心,互相关心,互相帮助,营造出和谐温馨、干净整洁的宿舍环境。

魏剑琴老师为文明宿舍获奖学生代表颁奖

张庚老师为文明宿舍获奖学生代表颁奖

吴桐老师为文明宿舍获奖学生代表颁奖优秀社区班我们的社区是一个大家庭,是所有人力量凝聚的中心。在这个大家庭里,由很多的社区班组成温暖的小家庭,他们团结友善、积极向上、管理有效。今天,他们将从幕后走向台前,接受属于自己的荣誉。

白利宁老师为优秀社区班学生代表颁奖
社区文化建设特色团队
在辩论场上他们雷厉风行,有着一辩的干练,二辩的理智,三辩的激情,四辩的沉着,使得他们取得傲人的成绩,他们就是大学生辩论团。

陈劲松老师为大学生辩论团学生代表颁奖
优秀学生团队
回顾过去的点点滴滴,他们努力过,付出过,也失望过,但他们始终不轻言放弃,学会了责任与担当,组织与管理,注重贡献,他们就是德鲁克青年社区学生会秘书部。

李嘉瑜老师为学生会秘书部学生代表颁奖
优秀学生干部(舍长)
每天匆忙的是Ta,每次卫生检查有Ta,Ta总是一丝不苟,孜孜不倦,为我们宿舍的氛围、卫生、团结默默付出着,Ta就是我们亲爱的舍长同学。

魏剑琴老师为优秀舍长颁奖

高文扬老师为优秀舍长颁奖
优秀学生干部(班级委员)
他们刻苦努力、团结同学、真诚善良,有着较强时间管理能力,能够在学习和生活上做到齐头并进,也是他们架起了师生间的桥梁。他们通过管理实现了自我的价值。

王怡宁老师为获奖学生颁奖

暴睿老师为获奖学生颁奖
优秀志愿者
身着绿马甲,穿梭在社区的各个角落,他们将爱心融入我们德鲁克社区的点点滴滴当中,他们用贡献践行着社区文化。他们用行动传递着温暖和爱,让自己明白了何为责任,何为担当,展现出了大爱无疆的奉献精神。

白利宁老师为获奖学生颁奖

张庚老师为获奖学生颁奖

陈惺惺老师为获奖学生颁奖
优秀导生
进入大学,我们遇到了一群特殊的朋友,正是因为有了他们,我们从刚入学的茫然无措逐渐找到了生活的节奏。他们热心开朗、尽心负责、亦师亦友,他们用行动温暖了整个校园,他们就是我们的导生学姐学长。

吴桐老师为获奖学生颁奖
优秀社区学生组织成员
他们用自己的激情感染着一个集体,用自己的行动影响着一个集体,同时她们也用自己的无私感动着一个集体,学会了责任与思考,实现了自我价值。

陈惺惺老师为获奖学生颁奖
DNA各项竞赛优秀个人
德鲁克社区一直坚持让学生们学会自我管理,学会团队管理,拥有着管理的DNA。这些同学在自我探索中找到了自己的目标和理想,一步一步的完善自我,他们就是DNA各项竞赛优秀个人。

陈劲松老师为获奖学生颁奖
社区文化成果优秀个人
她力求高效,认真去探求新鲜的事物,她执着于实业,成长在当下,带来创新,带来激情,带来分享。不论何时何地,无惧事务琐碎,她用丰富经验去引领,她拥有卓越的领导力、高效的办事能力,是我们学习的榜样。

李嘉瑜老师为获奖学生颁奖
优秀学生代表发言

荆亚楠同学发言
荆亚楠回顾了自己从大一到大三的学生工作,她说:我们正身处于一个伟大的时代,一个孕育无限希望的时代,施展才干的舞台无比广阔,实现梦想的前景无比光明。我们青年一代必将收获更有高度、更有境界、更有品位的人生,必能让青春绽放更为绚丽的光芒。大家要在脚踏实地的同时仰望星空,振奋精神,迎接挑战。
领导总结发言

李嘉瑜老师作总结讲话
李嘉瑜老师上台发表讲话,讲述了自己的求学经历,赞扬德鲁克社区组织能力强,社区学子的精神面貌佳。她说:我们通过社区的非正式教育,我们学会了自我管理、团队管理,拥有了管理的DNA,并带着这样的DNA扬帆起航。最终获得了属于自己的星光。所以,你们是闪耀的星辰之光,为德鲁克青年社区增添了绚丽的色彩!


正如德鲁克所说:每个人都以卓有成效作为最高工作标准,一群平凡的人,就能做出不平凡的事。愿星光之夜的荣耀照亮我们的心灵,激励我们不断前行。星空承载着年轻的梦想,未来等着你们去创造。勇敢追梦的少年们,用你的努力保护你的天赋和梦想!德鲁克青年社区永远支持你们,一如既往。2022年度德鲁克青年社区表彰典礼至此落下帷幕。2023年我们仍要奔赴更美的星光,勇敢向前!
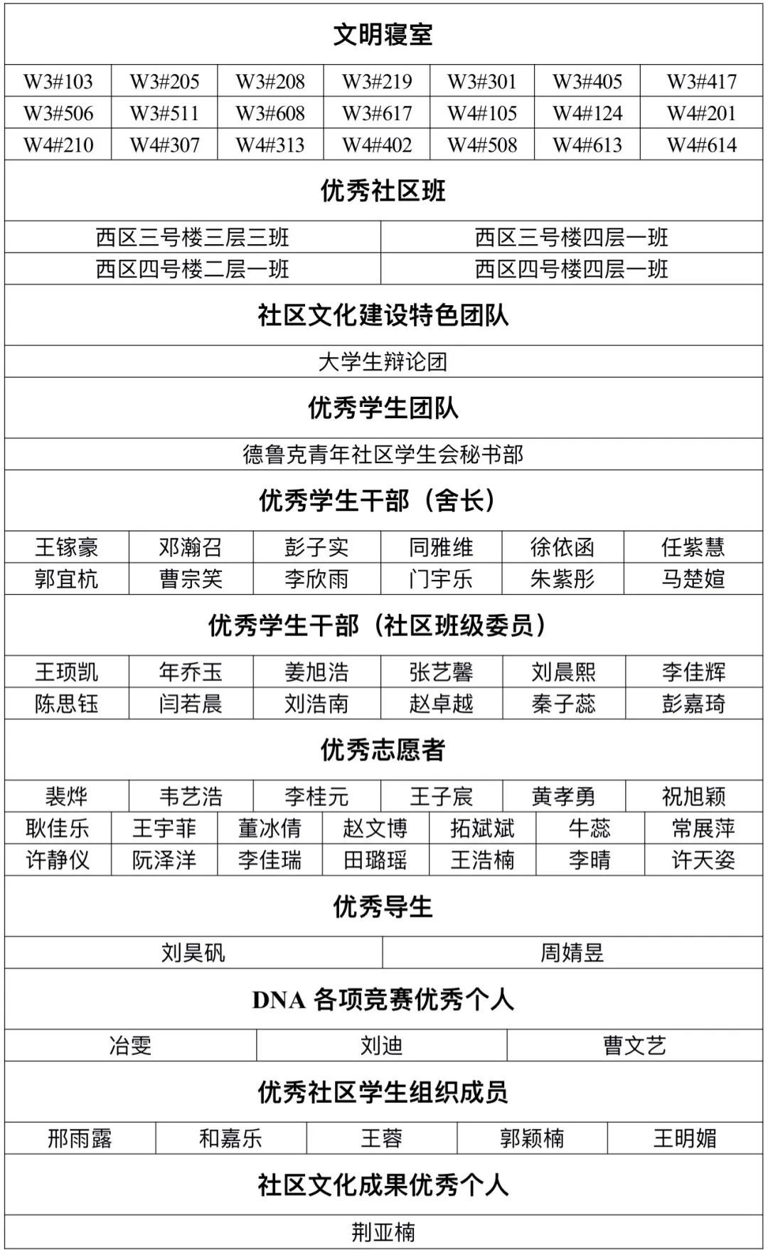
此次获奖的学生名单

供稿:第二青年社区分党委