新闻

首页 > 新闻 > 通知公告 > 正文

新闻

通知公告

关于2025年寒假期间学生事务服务工作安排的通知

来源:    发布时间:2025-01-06

报告人 时间
地点



各位同学:


根据beat365手机版官网《关于2025年元旦和寒假放假安排的通知》(院通字〔2024〕4号)要求,全体学生自2025年1月8日(星期三)起放假,2025年2月22日-23日返校报到。为了不影响同学们紧急业务的正常办理,现对一站式学生事务服务大厅各项业务的咨询、预约办理时间及具体安排公告如下:


一、本学期一站式学生事务服务大厅各窗口业务受理的截止日期为1月8日(星期三)下午5:30,下学期各窗口业务受理的起始日期为2月22日,具体受理时间为正常工作日的上午9:00-12:00,下午1:30-5:30。


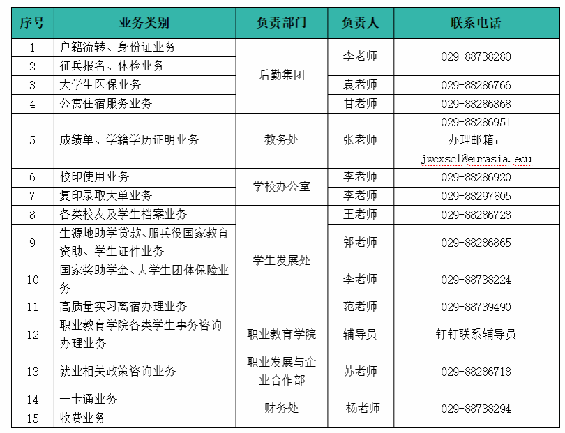
二、1月9日至2月21日期间,若遇特殊情况急需办理业务或咨询者,请联系以下负责老师进行咨询,预约办理。咨询时间:上午9:00-12:00,下午2:00-5:30。


寒假期间学生事务服务咨询电话


以上安排请周知,各位同学寒期愉快!



(学生发展处 供稿)


您正在使用的浏览器版本过低,将不能正常浏览请升级最新浏览器或更换浏览器访问