新闻

首页 > 新闻 > 通知公告 > 正文

新闻

通知公告

一切准备就绪,欢迎各位师生平安返校

来源:    发布时间:2022-03-25

报告人 时间
地点

        全体师生:


        按照省教工委、教育厅3月21日疫情防控工作会议精神及《关于调整近期校园疫情管理的指导意见》相关要求,结合beat365实际,经学校防控新型冠状病毒肺炎疫情工作领导小组研究决定,beat365将于近期安排师生返校。现将校园相关服务恢复情况提示如下:


        返校时间


        教工返校时间:3月25日


        学生返校时间:3月26日-27日


        高职学生及大三、大四本科生,3月26日返校


        专升本学生及大一、大二本科生,3月27日返校


        门禁管理

       


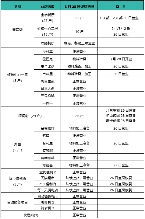
        餐饮及商业服务

       


        1、就餐时间:延长堂食供餐时间,7:00-22:30全时段供应。


        2、落实分时错峰就餐:疫情防控期间为减少餐厅人员聚集,采取线上订餐、错峰供餐等方式保障师生正常就餐。建议就餐人员选择线上预订自提。


        3、外售点设置:共设置外售点7个(西门广场、足球场西北角、图书馆、商服一期、北D瑞幸咖啡区、宜优酒店北侧 ),待同学们开始上课后外售点推出。


        车辆服务

       

        公务车服务已恢复正常,通勤车服务于3月25日起恢复正常,具体运行站点及时刻表如下:



        管家服务


        1、行政教学区管家信息

       

        2、生活区域管家信息

       

        如有任何需求,可拨打后勤集团24小时客户服务热线:88286789,我们将竭诚为您服务!


        后勤集团全体人员已提前到岗,静候各位师生平安归来!

您正在使用的浏览器版本过低,将不能正常浏览请升级最新浏览器或更换浏览器访问